- Provisioning Virtual Machines and Instances
- ManageIQ Lifecycle
- Provisioning
- Provisioning Requests
- Requirements for Provisioning Virtual Machines and Instances
- Requirements for Provisioning Virtual Machines from Red Hat Virtualization Manager
- PXE Provisioning
- ISO Provisioning
- Customization Templates for Virtual Machine and Instance Provisioning
- Customization Script Additions for Virtual Machine and Instance Provisioning
- Adding a Customization Template
- Provisioning Virtual Machines
- Provisioning Instances
- Working with Requests
- Provisioning Request Approval Methods
- Working with Provisioning Requests
- Fulfilling Requests
- Fulfilling a Request
- Default Execution Steps in States Instance
- Quotas
- Applying User or Group Quotas
- Using Tags for Owner and Group Quotas
- Applying a Tag to a User or User Group
- State Machines
- Customizing Provisioning States
- Editing the Default State Instance
- Viewing the Status of a Provisioning Request
- Viewing a Provisioned Virtual Machine or Instance
- Viewing a Virtual Machine or Instance Summary
- Quotas
- Catalogs and Services
- Generic Objects
- Service Dialogs
- Provisioning Dialog
- Catalogs
- Creating a Catalog Bundle
- Copying a Catalog Bundle
- Creating a Catalog Item
- Copying a Catalog Item
- Creating a Generic Catalog Item
- Creating an Ansible Playbook Service Catalog Item
- Creating an Ansible Tower Service Catalog Item
- Creating an Amazon Service Catalog Item
- Creating an Azure Service Catalog Item
- Creating an OpenShift Template Catalog Item
- Creating an Orchestration Catalog Item
- Creating a VMware Content Library OVF Template Catalog Item
- Provisioning a Service
- Orchestration Stacks
- Retirement
Provisioning Virtual Machines and Instances
ManageIQ Lifecycle
This guide discusses lifecycle activities such as provisioning and retirement that are part of the ManageIQ Automate component. ManageIQ Automate enables real-time, bidirectional process integration and adaptive automation for management events and administrative or operational activities.
-
Operations Management with service level resource enforcement.
-
Resource Management including datastore cleanup, snapshot aging and enforcement, and virtual machine or instance aging and retirement.
-
Configuration and Change Management including enforced closed loop change management.
-
Lifecycle Management such as provisioning, customization, reconfiguration, approval, CMDB updates, and retirement.
Provisioning
When a virtual machine or cloud instance is provisioned, it goes through multiple phases. First, the request must be made. The request includes ownership information, tags, virtual hardware requirements, the operating system, and any customization of the request. Second, the request must go through an approval phase, either automatic or manual. Finally, the request is executed. This part of provisioning consists of pre-processing and post-processing. Pre-processing acquires IP addresses for the user, creates CMDB instances, and creates the virtual machine or instance based on information in the request. Post-processing activates the CMDB instance and emails the user. The steps for provisioning may be modified at any time using ManageIQ.

Provisioning Requests
The following options are available when making provisioning requests:
-
Set an owner (User can do this using LDAP lookup)
-
Assign a purpose (tag)
-
Select a template or image from which to create a new virtual machine or instance respectively
-
Choose placement
-
Set hardware requirements
-
Specify the vLan
-
Customize the guest operating system
-
Schedule the provisioning

Requirements for Provisioning Virtual Machines and Instances
ManageIQ supports the provisioning of VMware ESX hypervisors. To provision a virtual machine from VMware providers, you must have an appliance with the Automation Engine role enabled.
If you are using a Windows template, the following configuration is required:
-
To customize settings that are inside the operating system, Sysprep must be copied to the appropriate directory on your vCenter computer. Usually this location is:
C:\Documents and Settings\All Users\Application Data\VMware\VMware VirtualCenter\sysprep. Copy the Sysprep tools to the relevant operating system subdirectory. If you are running a standard Win2008 operating system, this step is unnecessary as Sysprep is included as standard. -
The Windows template must have the latest version of VMware tools for its ESX Server. Check the VMware Site for more information. If you are creating a new password for the Administrator account, the Administrators password must be blank on the template. This is a limitation of Microsoft Sysprep.
See the VMware documentation for a complete list of customization requirements.
Requirements for Provisioning Virtual Machines from Red Hat Virtualization Manager
| Item | Requirements |
|---|---|
Red Hat Virtualization Manager version 4.0 or higher |
Red Hat Virtualization Manager properly installed with API in default location https://server:8443/api |
Red Hat Virtualization Manager History Database |
Red Hat Virtualization Manager Data Warehouse (DWH) properly installed with access to the PostgreSQL database on the Red Hat Virtualization Manager server. Port 5432 open in iptables. md5 authentication allowed to ManageIQ appliances in PostgreSQL set to listen for connections on Credentials provided during database setup to be used in ManageIQ UI. |
Storage Supported for ManageIQ Virtual Machine Analysis |
NFS - ManageIQ server must be able to mount NFS storage domain. iSCSI / FCP - Cluster must use full Red Hat Enterprise Linux (not Red Hat Virtualization Hypervisor) Hosts. DirectLUN Hook installed on each host and registered to Red Hat Virtualization Managers. Must have ManageIQ appliance in each Cluster with this storage type. ManageIQ appliance virtual machine container must have DirectLUN attribute set. Local storage - Not yet supported (Red Hat does not recommend due to single point of failure). |
PXE Provisioning
PXE is a boot method that allows you to load files from across a network link. ManageIQ uses it for files required for provisioning virtual machines. PXE can be used for provisioning for either Red Hat Virtualization Manager or VMware.
Procedure Overview
-
Connect to the PXE Server.
-
Create a System Image Type.
-
Associate each PXE image with an image type.
-
Create a customization template.
Requirements for PXE Provisioning
-
DHCP server configured with required PXE implementation
-
PXE implementation for Linux virtual machine provisioning
-
NFS or SAMBA read and write access to create and modify files on the PXE server
-
ManageIQ Server uses NFS mount to read and write the response files
-
HTTP read access to the NFS share location as virtual machines use this URL to access PXE images and Kickstart or Cloud-Init configuration files
-
Operating system installation media available to be streamed from PXE server
-
Images configured for desired operating systems
-
Kickstart or Cloud-Init templates to configure operating systems with desired packages
Additional Requirements for Provisioning Linux Virtual Machines
-
Linux distribution kernel and ramdisk available over HTTP
-
Linux sources available over HTTP
-
Sample PXE menu item that boots this kernel
Additional Requirements for Provisioning Windows Virtual Machines
-
WinPE ISO built with rhev-agent-tools (for RHEV-M environments) and configured to mount shares for Windows source files and Sysprep files and configured to run customization script
-
Windows based WIM file with operating system installed and configured with Sysprep
-
Sample Sysprep unattend file to be used with the operating system
-
Sample PXE menu item that downloads WinPE ISO, mount in memdisk and boot into WinPE environment
Connecting to a PXE Server
The following procedure connects to a PXE server and adds its details to ManageIQ.
-
Navigate to Compute > Infrastructure > PXE.
-
Click
(Configuration), then
(Add a New PXE Server). -
In Basic Information, type a Name that will be meaningful in your environment.

-
For Depot Type, select either Network File System (NFS) or Samba. The fields to enter in the dialog depend on the Depot Type.
-
For NFS, type in the URI, Access URL, PXE Directory, Windows Images Directory, and Customization Directory. When you provision, ManageIQ writes a text file to the PXE Directory. The file is named after the MAC address of the NIC that is assigned to the virtual machine. It contains where to get the kernel and initrd image. This file is removed after a successful provision. The Windows Images Directory is where the files are located on your NFS for the provisioning of Windows operating systems. The Customization Directory is where your Kickstart and Sysprep files are located.
-
If using a Depot Type of Samba, you will not need Access URL, but you will need a User ID, and Password, in addition to the items required for NFS.
-
-
For PXE Image Menus, type the Filename for the PXE Boot menu.
-
Click Add.
-
Select the new PXE server from the tree on the left, and click
(Configuration), then
(Refresh) to see your existing images.
Creating System Image Types for PXE
The following procedure creates a system image type for PXE servers.
-
Navigate to Compute > Infrastructure > PXE.
-
Click the System Image Types accordion.

-
Click
(Configuration), then
(Add a new System Image Type). -
In Basic Information, type in a Name and select a Type.

- Use Vm if you want this image type to only apply to virtual machines.
-
Click Add.
Example:
After creating the System Image Types, assign the types to each image on your PXE servers. To do this, you will select each image on the PXE server and identify its type.
Setting the PXE Image Type for a PXE Image
The following procedure sets the image type for a chosen PXE image.
-
Navigate to Compute > Infrastructure > PXE.
-
Click the PXE Servers accordion and select the image that you want to set a type for.
-
Click
(Configuration), then
(Edit this PXE Image). -
From the Basic Information area, select the correct type. If this PXE image will be used as the Windows Boot Environment, check Windows Boot Environment. At the time of this writing, only one PXE Image can be identified as the Windows Boot Environment. Therefore, checking one as the Windows Boot Environment, will remove that from any other PXE image with that check.
Click Save.

ISO Provisioning
ManageIQ also allows ISO provisioning from Red Hat Virtualization Manager datastores. To use this feature, you will need to do the following before creating a provision request.
-
Add the ISO Datastore. The Red Hat Virtualization Manager system must have already been discovered or added into the VMDB. For more information, see Adding a Red Hat Enterprise Virtualization Manager Provider in Managing Providers.
-
Refresh the ISO Datastore.
-
Create a System Image Type.
-
Set the ISO Image Type.
-
Create a customization template.
Adding an ISO Datastore
The following procedure adds an ISO Datastore from your Red Hat Virtualization environment.
-
Navigate to Compute > Infrastructure > PXE.
-
Click the ISO Datastores accordion.
-
Click
(Configuration),
(Add a new ISO Datastore). -
Select the Cloud or Infrastructure provider hosting the ISO Datastore.
-
Click Add.
The ISO datastore is added to ManageIQ.
Refreshing an ISO Datastore
The following procedure refreshes the chosen ISO datastore and updates ManageIQ with available ISOs.
-
Navigate to Compute > Infrastructure > PXE.
-
Click the ISO Datastores accordion, and select an ISO datastore.
-
Click
(Configuration), then click
(Refresh Relationships).
Creating System Image Types for ISO
The following procedure creates a system image type for ISO Servers.
-
Navigate to Compute > Infrastructure > PXE.
-
Click the System Image Types accordion.
-
Click
(Configuration), then
(Add a new System Image Type). -
In Basic Information, type in a Name and select a Type.

- Use Vm if you want this image type to only apply to virtual machines.
-
Click Add.

Example:
After creating the system image types, assign the types to each image on your ISO servers. To do this, you will select each image on the ISO server and identify its type.
Setting the Image Type for an ISO Image
The following procedure sets the image type for an ISO image.
-
Navigate to Compute > Infrastructure > PXE.
-
Click the ISO Datastores accordion, and select the image that you want to set a type for.
-
Click
(Configuration), then
(Edit this ISO Image). -
From the Basic Information area, select the correct Type.

-
Click Save.
Customization Templates for Virtual Machine and Instance Provisioning
Add a customization template to provide Kickstart, Cloud-Init, or Sysprep files for the initial loading of the operating system.
-
When creating a template using Red Hat Virtualization, install the cloud-init package on the source virtual machine. This enables Cloud-Init to source configuration scripts when a virtual machine built on that template boots.
-
See Using Cloud-Init to Automate the Configuration of Virtual Machines in the Red Hat Virtualization Administration Guide for more information on using Cloud-Init in a Red Hat Virtualization environment.
-
See the Cloud-Init Documentation web site for example scripts.
-
The Kickstart file must be named ks.cfg.
-
Set the new virtual machine to power down after provisioning is complete.
-
ManageIQ must use the virtual machine payload feature of Red Hat Virtualization to create a floppy disk containing the data from the selected customization template.
-
Customize the installer to include the data written to the floppy disk payload.
-
RHEL 7.5 and above
-
isolinux.cfgNDASH add ks=cdrom to the append line -
ks.cfgNDASH which must minimally include:
### Pre Install Scripts
%pre
# Mount the floppy drive
modprobe floppy
mkdir /tmp/floppy
mount /dev/fd0 /tmp/floppy
%end
# Include ks.cfg file from the floppy (written by CFME based on selected customization template)
%include /tmp/floppy/ks.cfg
Customization Script Additions for Virtual Machine and Instance Provisioning
| Customization Type | Reason to Include | Script entries | ||
|---|---|---|---|---|
| Kickstart | Takes the values from the Customize tab in Provisioning Dialog and substitutes them into the script. | *Configure Networking based on values from provisioning dialog <% if evm[:addr_mode].first == ‘static’ %> <% network_string = “network –onboot yes –device=eth0 –bootproto=static –noipv6” %> <% [“ip”, :ip_addr, “netmask”, :subnet_mask, “gateway”, :gateway, “hostname”, :hostname, “nameserver”, :dns_servers].each_slice(2) do | ks_key, evm_key | %> <% network_string << “ –*{ks_key} #{evm[evm_key]}” unless evm[evm_key].blank? %> <% end %> <%= network_string %> <% else %> network –device=eth0 –bootproto=dhcp <% end %> |
| Kickstart | Encrypts the root password from the Customize tab in the Provisioning Dialog. | rootpw –iscrypted <%= ManageIQ::Password.md5crypt(evm[:root_password]) %> | ||
| Kickstart | Sends status of the provision back to ManageIQ Server for display in the ManageIQ Console. | |||
| Sysprep | Encrypts the root password from the Customize tab in the Provisioning Dialog. The value for the AdministratorPassword line must be inserted to use the password from the Provision Dialog and encrypt it. | <UserAccounts> <AdministratorPassword> <Value><%= ManageIQ::Password.sysprep_crypt(evm[:root_password]) %></Value> <PlainText>false</PlainText> </AdministratorPassword> </UserAccounts> |
Adding a Customization Template
-
Navigate to Compute > Infrastructure > PXE.
-
Click the Customization Templates accordion.
-
Click
(Configuration),
(Add a new Customization Template). -
In Basic Information, type in a Name and Description.

-
Select the Image Type. This list should include the PXE image types you created.
-
In Type, select Kickstart or CloudInit for Linux based systems, and Sysprep for Windows based system.
-
In the Script area, either paste the script from another source or type the script directly into the ManageIQ interface.
-
Click Add.
Example:
The default dialogs show all possible parameters for provisioning. To limit the options shown, see Customizing Provisioning Dialogs.
Provisioning Virtual Machines
There are four types of provisioning requests available in ManageIQ:
-
Provision a new virtual machine from a template
-
Clone a virtual machine
-
Publish a virtual machine to a template
-
Provision a virtual machine using cloud-init via REST API.
Provisioning a Virtual Machine from a Template
You can provision virtual machines through various methods. One method is to provision a virtual machine directly from a template stored on a provider.
Important:
-
To provision a virtual machine, you must have the “Automation Engine” role enabled.
-
During virtual machine provisioning, the Customize tab is hidden if the template has an unknown operating system (OS) type. To make the Customize tab visible in the user interface, you will need to set the OS type from the provider or perform SmartState analysis on the template to detect the OS type.
To provision a virtual machine from a template:
-
Navigate to Compute > Infrastructure > Virtual Machines.
-
Click
(Lifecycle), and then
(Provision VMs). -
Select a template from the list.
-
Click Continue.
-
On the Request tab, enter the request information.

In Request Information, enter your name and email address. The requester will receive status emails about the provisioning request such as auto-approval, quota, provision complete, retirement, request pending approval, and request denied.
Note:
Parameters with a * next to the label are required to submit the provisioning request. To change the required parameters, see Customizing Provisioning Dialogs.
-
Click the Purpose tab to select the appropriate tags for the provisioned virtual machines.
-
Click the Catalog tab to select the template to provision from. This tab is context sensitive based on provider.
-
For templates on VMware providers:

-
For Provision Type, select VMware or PXE.
-
If VMware is selected, select Linked Clone to create a linked clone to the virtual machine instead of a full clone. Since a snapshot is required to create a linked clone, this box is only enabled if a snapshot is present. Select the snapshot you want to use for the linked clone.
-
If PXE is selected, select a PXE Server and Image to use for provisioning.
-
-
Under Count, select the number of virtual machines to create in this request.
-
Use Naming to specify a virtual machine name and virtual machine description. When provisioning multiple virtual machines, a number will be appended to the virtual machine name.
-
-
For templates on Red Hat providers:
-
Select the Name of a template to use.
-
For Provision Type, select either ISO, PXE, or Native Clone. You must select Native Clone in order to use a Cloud-Init template.
-
If Native Clone is selected, select Linked Clone to create a linked clone to the virtual machine instead of a full clone. This is equivalent to Thin Template Provisioning in Red Hat Virtualization. Since a snapshot is required to create a linked clone, this box is only enabled if a snapshot is present. Select the snapshot to use for the linked clone.
-
If ISO is selected, select an ISO Image to use for provisioning.
-
If PXE is selected, select a PXE Server and Image to use for provisioning.
-
-
Under Count, select the number of virtual machines you want to create in this request.
-
Use Naming to specify a VM Name and VM Description. When provisioning multiple virtual machines, a number will be appended to the VM Name.
-
-
Click the Environment tab to decide where you want the new virtual machines to reside.
-
If provisioning from a template on VMware, you can either let ManageIQ decide for you by checking Choose Automatically, or select a specific cluster, resource pool, folder, host, and datastore. VMware virtual machines can also be provisioned to a clustered datastore by selecting it under Datastore. Additionally, you can assign a storage profile to a VMware virtual machine under Datastore to configure the virtual machine to operate using a storage profile from that datastore.
Note, read-only datastores are excluded when provisioning a virtual machine.
-
If provisioning from a template on Red Hat, you can either let ManageIQ decide for you by checking Choose Automatically, or select a datacenter, cluster, host and datastore.
-
-
Click the Hardware tab to set hardware options.

-
In Hardware, set the number of sockets, cores per socket, memory in MB, and disk format: thin, pre-allocated/thick or same as the provisioning template (default).
-
For VMware provisioning, set the VM Limits of CPU and memory the virtual machine can use.
-
For VMware provisioning, set the VM Reservation amount of CPU and memory.
-
-
Click Network to set the vLan adapter. Additional networking settings that are internal to the operating system appear on the Customize tab.

-
In Network Adapter Information, select the vLan.
Note:
A VMware virtual machine can be provisioned to a DVPortgroup by selecting it from the vLan list. Prior to provisioning a virtual machine, the DVPortgroup must be created on a vSphere Distributed Switch (VDS) in VMware vCenter in order for ManageIQ to list the DVPortgroup under vLan.
-
-
Click Customize to customize the operating system of the new virtual machine. These options vary based on the operating system of the template.

-
For Windows provisioning:
-
To use a custom specification from the provider, click Specification. To select an appropriate template, choose from the list in the custom specification area. The values that are honored by ManageIQ display.
Note:
Any values in the specification that do not show in the ManageIQ console’s request dialogs are not used by ManageIQ. For example, for Windows operating systems, if you have any run once values in the specification, they are not used in creating the new virtual machines. Currently, for a Windows operating system, ManageIQ honors the unattended GUI, identification, workgroup information, user data, windows options, and server license. If more than one network card is specified, only the first is used.

To modify the specification, select Override Specification Values.
-
Select Sysprep Answer File, to upload a Sysprep file or use one that exists for a custom specification on the Provider where the template resides. To upload a file, click Browse to find the file, and then upload. To use an answer file in Customization Specification, click on the item. The answer file will automatically upload for viewing. You cannot make modifications to it.
-
-
For Linux provisioning:
-
Under Credentials, enter a Root Password for the root user to access the instance.
-
Enter a IP Address Information for the instance. Leave as DHCP for automatic IP assignment from the provider.
-
Enter any DNS information for the instance if necessary.
-
Select Customize Template for additional instance configuration. Select from the Kickstart or Cloud-Init customization templates stored on your appliance.
-
-
Click the Schedule tab to select when provisioning begins.
-
In Schedule Info, select when to start provisioning. If you select Schedule, you will be prompted to enter a date and time. Select Stateless if you do not want the files deleted after the provision completes. A stateless provision does not write to the disk so it requires the PXE files on the next boot.
-
In Lifespan, select to power on the virtual machines after they are created, and to set a retirement date. If you select a retirement period, you will be prompted for when you want a retirement warning.

-
-
Click Submit.
The provisioning request is sent for approval. For the provisioning to begin, a user with the administrator, approver, or super administrator account role must approve the request. The administrator and super administrator roles can also edit, delete, and deny the requests. You will be able to see all provisioning requests where you are either the requester or the approver.
After submission, the appliance assigns each provision request a Request ID. If an error occurs during the approval or provisioning process, use this ID to locate the request in the appliance logs. The Request ID consists of the region associated with the request followed by the request number. As regions define a range of one trillion database IDs, this number can be several digits long.
Request ID Format
Request 99 in region 123 results in Request ID 123000000000099.
Provisioning a Virtual Machine using Cloud-Init via REST API
Cloud-init is a tool for automating the initial setup of virtual machines. In ManageIQ, you can use cloud-init via REST API to provision a virtual machine that was created based on a template.
Note:
To use cloud-init, the template from which the virtual machine is provisioned must have cloud-init package installed, and have the Use Cloud-Init/Sysprep option selected.
For a virtual machine provision request via REST API, ensure the following two fields in the request’s body are set correctly, otherwise cloud-init may not work.
-
VLAN
-
sysprep_enabled
VLAN.
The value of VLAN in the API request can be one of the following options:
| VLAN value | Note | vNIC profile |
|---|---|---|
| <empty> | Must be written within the <..> | No vNIC profile |
| <Template> | Must be written within the <..> | Use the template’s default vNIC profile |
| profile_name (network_name) | Must include a space between profile_name (network_name), otherwise it will fail. For example, ovirtmgmt (ovirtmgmt) | Set the specified vNIC profile. |
| vNIC profile ID | Set the specified vNIC profile, such as 3a8dce01-dd59-4a46-8a6f-823acccda79f. |
sysprep_enabled.
The value of sysprep_enabled in the API request must be in the following format.
Note:
Sysprep_enabled is written in the order: [value] - [it’s meaning] - [how it appears in the ManageIQ user interface virtual machine provision dialog’s Customize tab]
For Windows template:
-
“fields” - Sysprep Specification
In the ManageIQ user interface, when you navigate to the virtual machine provision dialog (**Compute > Infrastructure
Virtual Machine), this option located under the **Customize tab’s Customize drop-down list is called Sysprep Specification.
- “file” - Sysprep answer file in the ManageIQ user interface, when you navigate to the virtual machine provision dialog (Compute > Infrastructure > Virtual Machine), this option located under the Customize tab’s Customize drop-down list is called Sysprep answer file.
For Linux template:
-
“fields” - Customized template and any Customized parameters
will be used
In the ManageIQ user interface, when you navigate to
the virtual machine provision dialog (**Compute > Infrastructure
Virtual Machine), this option located under the **Customize tab’s Customize drop-down list is called Specification.
Note:
For cloud-init to work (that is, to have the provisioned virtual machine marked with Use cloud-init and the customized template as well as customized parameters, if any, will be used) “sysprep_enabled” must be set to “fields”. If you do not set it correctly, the customized template will be ignored and the provisioned virtual machine will not be marked with Use cloud-init; although, the template from which the virtual machine is provisioned has it marked.
For both Windows and Linux template:
- “disabled” - Do not customize In the ManageIQ user interface, when you navigate to the virtual machine provision dialog (Compute > Infrastructure > Virtual Machine), this option located under the Customize tab’s Customize drop-down list is called <None>. The customized template will be ignored, and the provisioned virtual machine will not be marked with Use cloud-init, even though the template from which the virtual machine was provisioned, has it marked. The default value is ‘disabled’.
Note:
For an example of virtual machine provisioning request using cloud-init via REST API, see Provision Requests in the ManageIQ API Guide.
Cloning a Virtual Machine
Virtual machines can be cloned in other providers as well.
-
Navigate to Compute > Infrastructure > Virtual Machines, and select the virtual machine you want to clone.
-
Click
(Lifecycle), and then
(Clone selected item). -
Enter the requested information in the dialogs. Be sure to check the Catalog tab.
-
Schedule the request on the Schedule tab.
-
Click Submit.
Publishing a Virtual Machine to a Template (VMware Virtual Machines Only)
-
Navigate to Compute > Infrastructure > Virtual Machines, and select the virtual machine you want to publish as a template.
-
Click
(Lifecycle), and then
(Publish selected VM to a Template). -
Enter the requested information in the dialogs. Be sure to check the Catalog tab.
-
Schedule the request on the Schedule tab.
-
Click Submit.
Renaming a Provisioned Virtual Machine (VMware Virtual Machines Only)
ManageIQ allows you to rename a VMware virtual machine without having to reprovision it.
To rename a VMware virtual machine:
-
Navigate to Compute > Infrastructure > Virtual Machines, and select the VMware virtual machine you want to rename.
-
Click
(Configuration),
(Rename selected item). -
In the Basic Information screen, provide a new name.
-
Click Save.
The renamed virtual machine will appear in the inventory view.
Provisioning Instances
Cloud instances follow the same process (Request, Approval, Deployment) as a standard virtual machine from virtualization infrastructure. First, a user makes a request for instances and specifies the image, volume or volume snapshot, tags, availability zone and hardware profile flavor. Second, the request goes through the approval phase. Finally, ManageIQ executes the request.
Provisioning an EC2 Instance from an Image
-
Navigate to Compute > Clouds > Instances.
-
Click
(Lifecycle), then click
(Provision Instances). -
Select an image from the list presented.
-
Click Continue.
-
On the Request tab, enter information about this provisioning request. In Request Information, type in at least a first and last name and an email address. This email is used to send the requester status emails during the provisioning process for items such as auto-approval, quota, provision complete, retirement, request pending approval, and request denied. The other information is optional. If the ManageIQ Server is configured to use LDAP, you can use the Look Up button to populate the other fields based on the email address.
Note:
Parameters with a * next to the label are required to submit the provisioning request. To change the required parameters, see Customizing Provisioning Dialogs.
-
Click the Purpose tab to select the appropriate tags for the provisioned instance.
-
Click the Catalog tab for basic instance options.
-
To change the image to use as a basis for the instance, select it from the list of images.
-
Select the Number of VMs to provision.
-
Type a VM Name and VM Description.
-
-
Click the Environment tab to select the instance’s Availability Zone, Virtual Private Cloud, Cloud Subnet, Security Groups, and Elastic IP Address. If no specific availability zone is required, select the Choose Automatically checkbox.
-
Click the Properties tab to set provider options such as hardware flavor and security settings.
-
Select a flavor from the Instance Type list.
-
Select a Guest Access Key Pair for access to the instance.
-
Select the CloudWatch monitoring level. Leave as Basic for the default EC2 monitoring.
-
-
Click the Customize tab to set additional instance options.
-
Under Credentials, enter a Root Password for the root user access to the instance.
-
Enter a IP Address Information for the instance. Leave as DHCP for automatic IP assignment from the provider.
-
Enter any DNS information for the instance if necessary.
-
Select a Customize Template for additional instance configuration. Select from the Cloud-Init scripts stored on your appliance.
-
-
Click the Schedule tab to set the provisioning and retirement date and time.
-
In Schedule Info, choose whether the provisioning begins upon approval, or at a specific time. If you select Schedule, you will be prompted to enter a date and time.
-
In Lifespan, select whether to power on the instances after they are created, and whether to set a retirement date. If you select a retirement period, you will be prompted for when to receive a retirement warning.
-
-
Click Submit.
The provisioning request is sent for approval. For the provisioning to begin, a user with the admin, approver, or super admin account role must approve the request. The admin and super admin roles can also edit, delete, and deny the requests. You will be able to see all provisioning requests where you are either the requester or the approver.
After submission, the appliance assigns each provision request a Request ID. If an error occurs during the approval or provisioning process, use this ID to locate the request in the appliance logs. The Request ID consists of the region associated with the request followed by the request number. As regions define a range of one trillion database IDs, this number can be several digits long.
Request ID Format
Request 99 in region 123 results in Request ID 123000000000099.
Provisioning an OpenStack Instance from an Image, Volume or Volume Snapshot
Create a request to provision Red Hat OpenStack Platform cloud instances from images, volumes, and volume snapshots using ManageIQ. Only bootable volumes not in use will be available.
-
Browse to menu: Compute > Clouds > Instances
-
Click
(Lifecycle), then click
(Provision Instances). -
Select an OpenStack image, volume or volume snapshot from the list presented. These files must be available on your OpenStack provider.
-
Click Continue.
-
On the Request tab, enter information about this provisioning request. In Request Information, type in at least an email address. This email is used to send the requester status emails during the provisioning process for items such as auto-approval, quota, provision complete, retirement, request pending approval, and request denied. The other information is optional. If the ManageIQ Server is configured to use LDAP, you can use the Look Up button to populate the other fields based on the email address.
Note:
Parameters with a * next to the label are required to submit the provisioning request. To change the required parameters, see Customizing Provisioning Dialogs.
-
Click the Purpose tab to select the appropriate tags for the provisioned instance.
-
Click the Catalog tab for basic instance options.
-
To change the source file to use as a basis for the instance, select it from the list of images, volumes, or volume snapshots.
-
Select the Number of Instances to provision.
-
Type a Instance Name and Instance Description.
-
-
Click the Environment tab to select the instance’s Cloud Tenant, Availabilty Zones, Cloud Network, Security Groups, and Public IP Address. If no specific Cloud Tenant is required, select the Choose Automatically checkbox.
-
Click the Properties tab to set provider options such as flavors and security settings.
-
Select a flavor from the Instance Type list.
-
Select a Guest Access Key Pair for access to the instance. For more information about key pairs, see Managing Key Pairs.
-
-
Click the Volumes tab to provision any volumes with the instance. Volumes are useful for augmenting ephemeral storage of instances with persistent, general-purpose block storage:
-
Fill in the Volume Name and Size (gigabytes) fields.
-
If you want the volume to be deleted once the instance terminates (thereby making it non-persistent), check Delete on Instance Terminate.
-
To provision and add multiple volumes to the instance, click Add Volume. Doing so will add new fields you can fill in.
For more information about persistent storage in OpenStack, see the Red Hat OpenStack Platform Storage Guide.
-
-
Click the Customize tab to set additional instance options.
-
Under Credentials, enter a Root Password for the root user access to the instance.
-
Enter a IP Address Information for the instance. Leave as DHCP for automatic IP assignment from the provider.
-
Enter any DNS information for the instance if necessary.
-
Select a Customize Template for additional instance configuration. Select from the Cloud-Init scripts stored on your appliance.
-
-
Click the Schedule tab to set the provisioning and retirement date and time.
-
In Schedule Info, choose whether the provisioning begins upon approval, or at a specific time. If you select Schedule, you will be prompted to enter a date and time.
-
In Lifespan, select whether to power on the instances after they are created, and whether to set a retirement date. If you select a retirement period, you will be prompted for when to receive a retirement warning.
-
-
Click Submit.
The provisioning request is sent for approval. For the provisioning to begin, a user with the admin, approver, or super admin account role must approve the request. The admin and super admin roles can also edit, delete, and deny the requests. You will be able to see all provisioning requests where you are either the requester or the approver.
After submission, the appliance assigns each provision request a Request ID. If an error occurs during the approval or provisioning process, use this ID to locate the request in the appliance logs. The Request ID consists of the region associated with the request followed by the request number. As regions define a range of one trillion database IDs, this number can be several digits long.
Request ID Format
Request 99 in region 123 results in Request ID 123000000000099.
Provisioning an IBM Power Systems Virtual Servers Instance from an Image
For an overview of IBM Power Systems Virtual Servers, including terminology used in ManageIQ, see Getting started with IBM Power Systems Virtual Servers
Create a request to provision IBM Power Systems Virtual Servers instances from images.
-
Browse to menu: Compute > Clouds > Instances.
-
Click Lifecycle, then click
(Provision
Instances). -
Select an image from the list presented. Each image is associated with a single Power Systems Virtual Servers provider instance. If there are multiple provider instances registered be sure to select an image associated with the desired instance.
Notes:
-
Images must already be imported into a Power Systems Virtual Servers provider instance before becoming available in the ManageIQ inventory. This can be done using the IBM Cloud web interface, CLI, or API. For detailed instructions see IBM Cloud PowerVS docs: Importing a boot image and IBM Cloud CLI: ibmcloud pi image-create.
-
SAP HANA on IBM Power Systems Virtual Servers requires special SLES for SAP HANA images. These boot images are added to a Power Systems Virtual Servers provider instance automatically when provisioning an SAP HANA instance through the IBM Cloud web interface. Once the SLES for SAP HANA image has been added, subsequent instances can be provisioned using ManageIQ.
-
-
Click Continue.
-
Click the General tab for general instance options.
-
Select the Number of Instances to provision.
-
Type an Instance Name.
-
-
Click the Profile tab for hardware profile options.

-
Select the Processor type.
Note: See Power Systems Virtual Servers documentation for more information.
-
Select a Machine Type.
Note: When provisioning with an SAP HANA image, the Machine Type field is used to select the SAP profile. The SAP profile includes the number of entitled processors and memory (these fields will be automatically set and can only be changed by selected a different SAP profile).
-
Optionally, select Attach Volumes items.
Note: A VM cannot have disks from different storage types. Only existing volumes matching the Storage Type will be available for selection.
-
Select a Storage Type.
Note: See Power Systems Virtual Servers documentation for more information on volume types.
-
Enter number of Entitled Processors.
Notes:
-
If ‘dedicated’ Processor is selected, Entitled Processors must be allocated in whole numbers.
-
If ‘shared’ or ‘uncapped’ Processor is selected, Entitled Processors must be allocated in a multiple of ‘0.25’.
-
When provisioning with an SAP HANA image this field is set by the profile (Machine Type) selection.
-
-
Enter Memory (GB).
Note: When provisioning with an SAP HANA image this field is set by the profile (Machine Type) selection.
-
Optionally, select a Key Pair.
-
-
Click the New Volumes tab to optionally create new volumes to be attached to the VM.
All new volumes will be the Storage Type selected in the Profile tab. For each new volume:
-
Type a volume Name.
-
Enter Size (GB).
-
Select a Sharable.
-
-
Click the Network tab to select networks.
-
Select an existing network from Network Interface. If ‘None’ is selected then Attach to New Public Network must be selected.
-
Select Attach to New Public Network to create a new public network to attach to the VM.
-
-
Click the Customization tab for additional options.
-
Use the Upload File section to upload a Cloud-init file.
-
In the Other section, select Migratable and VM pinning
Note: Learn more about VM pinning.
-
In the IP Address Information section, optionally enter an IP address to request for the selected Network Interface in the Network tab.
-
-
Click Submit.
The provisioning request is sent for approval. For the provisioning to begin, a user with the admin, approver, or super admin account role must approve the request. The admin and super admin roles can also edit, delete, and deny the requests. You will be able to see all provisioning requests where you are either the requester or the approver.
After submission, the appliance assigns each provision request a Request ID. If an error occurs during the approval or provisioning process, use this ID to locate the request in the appliance logs. The Request ID consists of the region associated with the request followed by the request number. As regions define a range of one trillion database IDs, this number can be several digits long.
Request ID Format
Request 99 in region 123 results in Request ID 123000000000099.
Customizing Provisioning Dialogs
The default set of provisioning dialogs shows all possible options. However, ManageIQ also provides the ability to customize which tabs and fields are shown. You can decide what fields are required to submit the provisioning request or set default values.
For each type of provisioning, there is a dialog that can be created to adjust what options are presented. While samples are provided containing all possible fields for provisioning, you can remove what fields are shown but cannot add new fields or tabs.
Edit the dialogs to:
-
Hide or show provisioning tabs.
-
Hide or show fields. If you hide an attribute, the default will be used, unless you specify otherwise.
-
Set default values for a field.
-
Specify if a field is required to submit the request.
-
Create custom dialogs for specific users.
Adding a Provision Dialog for All Users
-
Login to the ManageIQ console for the ManageIQ server where you want to change the dialog.
-
Navigate to Automation > Embedded Automate > Customization.
-
Click the Provisioning Dialogs accordion.
-
Click the type of dialog you want to create: Host Provision, VM Provision or VM Migrate.
-
Select one of the default dialogs.
-
Click Configuration, and then click
(Copy this Dialog). -
Type a new Name and Description for the dialog.
-
In the Content field,
-
To remove a tab from display, change its display value to ignore. By choosing ignore, you not only hide the tab, but also skip any fields on that tab that were required. To show the tab, change the display value to show.
-
To hide a field, change its
:display:value from:editto:hide. To display fields of most data types, use:edit. To display a button, use:show. To set a default value for a field, add:default: defaultvalueto the list of parameters for the field. Set the:required:parameter to eithertrueorfalsebased on your needs.Note:
If you set
:required:totrue, the field must have a value for the provision request to be submitted.
-
-
Click Add.
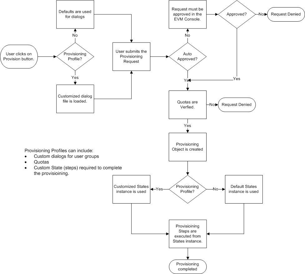
If you are using Provisioning Profiles, you can specify a specific file that holds the customizations. To do this, you must create an instance mapping to this file in the ManageIQ Applications/provisioning/profile/VM provisioning by group class. By default, if you are using provisioning profiles and the group does not have a defined instance, the appropriate default dialog file will be used based on the type of provisioning selected.
Creating a Custom Provision Dialog
-
Navigate to Automation > Embedded Automate > Customization.
-
Click on the Provisioning Dialogs accordion.
-
Click on the type of dialog you want to create, Host Provision, VM Provision or VM Migrate.
-
Select one of the default dialogs.
-
Click
(Configuration), and then
(Copy this Dialog). -
Rename the dialog as shown in the examples below.
Type of Provision Dialog Name Provision Virtual Machine from a template miq_provision_dialogs_groupname_template Example: miq_provision_dialogs_ EvmGroup-user_self_service _template Clone a Virtual Machine miq_provision_dialogs_groupname_clone_to_vm Example: miq_provision_dialogs_ EvmGroup-user_self_service _clone_to_vm Publish a Virtual Machine to a template miq_provision_dialogs_groupname_clone_to_template Example: miq_provision_dialogs_ EvmGroup-user_self_service _clone_to_template -
Make any changes you need.
-
In the Content field,
-
To remove a tab from display, change its display value to ignore. By choosing ignore, you not only hide the tab, but also skip any fields on that tab that were required. To show the tab, change the display value to show.
-
To hide a field, change its
:display:value from:editto:hide. To ensure the field does not get turned back on by a workflow model, use:display_override: :hide. To display fields of most data types, use:edit. To display a button, use:show. To set a default value for a field, add:default: defaultvalueto the list of parameters for the field. Set the:required:parameter to eithertrueorfalsebased on your needs.Note:
If you set
:required:totrue, the field must have a value for the provision request to be submitted.
-
-
Click Add.
Enter the name of the new dialog into the dialog name field in the appropriate ManageIQ Applications/provisioning/profile instance. This dialog can now be referred to in an instance in the Provisioning Profiles class so that it can be used for groups of users.
Provisioning Profiles
Provisioning profiles can be used to customize the dialogs and the state machine (steps used to provision the machine). Profiles can be created for LDAP or ManageIQ groups. To use provisioning profiles:
-
Create a Provisioning Profile instance for the LDAP or ManageIQ group. If no instance exists, then default settings will be used.
-
If customizing dialogs, create a custom dialog file, and specify the name of that file in the provisioning profile instance. If customizing the states for provisioning, create a state instance and set the name of the state instance in the provisioning profile instance.
The diagram below shows where provisioning profiles are called during the entire provisioning process. 
Creating a Provisioning Profile Instance
-
Navigate to Automation > Embedded Automate > Explorer.
-
Using the tree located in the accordion, click DOMAIN > Cloud > VM > Provisioning > Profile.
Note:
DOMAIN must be a user-defined Domain and not the locked ManageIQ Domain. If necessary, you can copy the class from the ManageIQ domain into a custom domain.
This example uses the Cloud Namespace, but can also use the Infrastructure namespace.
-
Click
(Configuration),
(Add a New Instance). -
Make the name of the tag identical to the name of the LDAP or ManageIQ group you are creating the instance for, replacing spaces in the group name with underscores. For example, change ManageIQ-test group to ManageIQ-test_group.

-
In the dialog name field, enter the name of the customized dialog file. This file must reside on the ManageIQ appliance in the
/var/www/miq/vmdb/db/fixturesdirectory. Red Hat recommends naming the file in the formatmiq_provision_dialogs-groupname.rband copying this file to all ManageIQ appliances. For instructions on creating a custom dialog file, see Customizing Provisioning Dialogs.Note:
Be sure that the custom dialog file exists. If it does not, an error will appear when the user clicks on the Provisioning button in the ManageIQ console.
-
Click Add.
Setting Provisioning Scope Tags
Some non-default placement methods, for example the redhat_best_placement_with_scope or vmware_best_fit_with_scope methods, may require you to set Provisioning Scope tags for a host and a datastore.
To enable these resources for all groups, set the scope to All. To limit access to a select group, create a tag in the Provisioning Scope category with the exact name of the user group and set this tag on the desired resources. See Tags in General Configuration for information on creating tags.
To set the scope for a datastore:
-
Navigate to Compute > Infrastructure > Datastores.
-
Select the datastore to set the provisioning scope for.
-
Click
(Policy), and then
(Edit Tags). -
From the Select a customer tag to assign drop down, select Provisioning Scope and then a value for the tag from the next drop down menu.
-
Click Save.
Managing Key Pairs
Key pairs allow you to manage SSH access between a user and provisioned instance. For more information about key pairs in OpenStack, see Manage Key Pairs in the Instances and Images Guide.
To manage key pairs, browse to menu: Compute > Clouds > Key Pairs. From there, you can view a list of available key pairs. Click on a key pair to view its details.
To create a new key pair:
-
Browse to menu: Compute > Clouds > Key Pairs.
-
Click Configuration,
(Add a new Key Pair). -
Enter a Name for the key pair.
-
If you want to use a public key, copy its contents into the Public Key (optional) field.
Note: You must have a public key value for the IBM POWER VS provider to create the key pair. An error message is returned if you fail to add a public key value and can be viewed in Settings > Tasks.
-
Select which cloud provider on which to create the key pair. The key pair will then be available for use by instances in that provider.
-
Click Add.
Working with Requests
Provisioning Request Approval Methods
In this chapter, you will learn about the different approval methods.
The request can be approved manually in the ManageIQ console, set
for automatic approval by setting options in the Automate Explorer,
or by using an external method.
When using an
external method, the approval actually takes place on the external
system and is sent directly for execution. This chapter discusses how to
view and edit requests in the ManageIQ Console, how to approve a
request, and how to set automatic approval parameters.
Working with Provisioning Requests
After a provisioning request is sent, if you have proper authority, you can copy, edit, delete, approve, or deny a request.
After submission, the appliance assigns each provision request a Request ID. If an error occurs during the approval or provisioning process, use this ID to locate the request in the appliance logs. The Request ID consists of the region associated with the request followed by the request number. As regions define a range of one trillion database IDs, this number can be several digits long.
Request ID Format
Request 99 in region 123 results in Request ID 123000000000099.
Reloading the Status of Provisioning Requests
-
Navigate to Services > Requests.
-
Click
(Refreshes the current display).
Approving a Provisioning Request
After a user creates provisioning request, administrators have the ability to approve the request and allow ManageIQ to complete virtual machine or instance creation.
-
Navigate to Services > Requests.
-
Click on the request you want to approve.
-
Click
(Approve this request). -
Type in a Reason for the approval.
Denying a Provisioning Request
-
Navigate to Services > Requests.
-
Click on the request you want to deny.
-
Click
(Deny this request). -
Type in a Reason for the denial.
Copying a Provisioning Request
-
Navigate to Services > Requests.
-
Click on the request you want to copy.
-
Click
(Copy original provision
request). -
Make changes to the request.
-
Click Submit.
Editing a Provisioning Request
-
Navigate to Services > Requests.
-
Click on the request you want to edit.
-
Click
(Edit the original provision
request). -
Make changes to the request.
-
Click Submit.
Deleting a Provisioning Request
-
Navigate to Services > Requests.
-
Click on the request you want to delete.
-
Click
(Delete this request). -
Click OK to confirm.
Automatically Approving Requests
You can set thresholds for automatic approval of provisioning requests and, therefore, remove the requirement to manually approve the request. You can do this either as a global default or on a per template basis.
Enabling Global Defaults for Automatic Approval
To enable a global set of default approval values, edit the defaults instance by navigating to Automation > Embedded Automate > Explorer, then DOMAIN > Cloud|Infrastructure > VM > Provisioning > StateMachines > ProvisionRequestApproval in the accordion menu. The parameters in this instance are used by the methods in that same class. By default, the maximum number of virtual machines or instances that can be automatically approved for provisioning is 1. To skip the check for the maximum number of virtual machines, set this field to 0. Set this field to -1 to force manual approval. At a minimum, you must change this parameter for all others to be validated.
-
Navigate to Automation > Embedded Automate > Explorer.
- From the tree in the accordion menu, select **DOMAIN > Cloud > VM
Provisioning > StateMachines > ProvisionRequestApproval Class**.
Note:
DOMAIN must be a user-defined Domain and not the locked ManageIQ Domain. If necessary, you can copy the class from the ManageIQ domain into a custom domain.
This example uses the Cloud Namespace but can also use the Infrastructure namespace.
-
Click
(Configuration), then
(Edit this instance).

Note:
Do not change any values other than those listed below. Doing so may prevent the automatic approval process from running.
-
Use max_cpus to set the number of CPUs allowed to approve automatically the provisioning request.
-
Use max_vms to set the maximum number of virtual machines or instances that are allowed to be provisioned automatically approve the request. If this is set to blank, no requests will be automatically approved.
-
Use max_memory to set the maximum memory allowed to approve automatically the provisioning request.
-
Use max_retirement_days to set the maximum number of days until the virtual machine or instance is retired to automatically approve this request.
-
If a value is blank or 0, the parameter is ignored.
-
- Click Save.
The thresholds for automatic approval are set. The next time a provision request is created these thresholds will be checked. If the requirements are met, the provisioning request will be approved with no user intervention.
Template Specific Approval Defaults
ManageIQ provides tags that can be used to set default automatic approval values on a per template or image basis. These values supersede those in the Automate model. Use these tags to eliminate the need for manual approval for all provisioning requests. To enable automatic approval, assign the tags directly to templates or images.
| Category Display Name (Name) | Use (Sample values) |
|---|---|
| Auto Approve Max CPU (prov_max_cpus) | Sets the maximum number of CPUs that can be automatically approved in a single provisioning request. Sample Values: 1, 2, 3, 4, 5 |
| Auto Approve Max Memory (prov_max_memory) | Sets the maximum number of memory that can be automatically approved in a single provisioning request. Sample Values: 1, 2, 4, 8 (in GB) |
| Auto Approve Max Retirement Days (prov_max_retirement_days) | Sets the maximum number of days until retirement that can be automatically approved in a single provisioning request. Sample Values: 30, 60, 90, 180 (in days) |
| Auto Approve Max VM (prov_max_vms) | Sets the maximum number of virtual machines or instances that can be automatically approved in a single provisioning request. Sample Values: 1, 2, 3, 4, 5 |
Assigning Tags to a Template for Auto Approval
-
Navigate to Compute > Infrastructure > Virtual Machines.
-
Click the Templates accordion, and select the templates that you want to tag.
-
Click
(Policy), and then
(Edit Tags). -
Select a customer tag from the first dropdown, and then a value for the tag.
The thresholds for automatic approval for a specific template are set. The next time a provision request is created for this template these thresholds will be checked. If the requirements are met, the provisioning request will be approved with no user intervention.
Setting Provisioning Notification Email Addresses
ManageIQ contains a set of Automate instances for provisioning. These Automate instances also include email fields to set the sender and recipient of provisioning notifications, such as requests. These fields are set to evmadmin@company.com as a default.
-
Navigate to Automation > Embedded Automate > Explorer.
-
Select an instance within the chosen class.
-
Click
(Configuration), then
(Edit this instance). -
Type the desired email addresses in the to_email_address and from_email_address fields.
-
Click Save.

Fulfilling Requests
Fulfilling a Request
After a request has been approved, ManageIQ then goes through the steps required to complete the request. The steps followed for a regular provision from a virtual machine to a virtual machine (not to a template) are found by navigating to Automation > Embedded Automate > Explorer, then listed under DOMAIN > Cloud|Infrastructure > VM > Provisioning > StateMachines > VMProvision_VM > Provision VM from Template (template). The value for each state shows where the instance resides in the Datastore accordion. The default set of execution steps is shown below. For more information on state machines, see State Machines.
Default Execution Steps in States Instance
| Step | Description |
|---|---|
| Customize Request | Apply customizations. |
| Acquire IP Address | Integrates with IPAM (IP Address Management) to get an IP Address. |
| Acquire MAC Address | Integrates with IPAM to get a MAC Address. |
| Register DNS | Integrates with IPAM to register with DNS. |
| Register CMDB | Integrates with CMDB (Configuration Management Database) to register with the CMDB. |
| Register AD | Integrates with IPAM to register with active directory. |
| Placement | Determine placement of virtual machine or instance. |
| PreProvision | Pre-provisioning steps. |
| Provision | Create the virtual machine or instance. |
| CheckProvisioned | Check that the new virtual machine or instance is in the VMDB. |
| PostProvision | Post-provisioning steps. |
| Register DHCP | Integrate with IPAM to register the IP address with DHCP Server. |
| Activate CMDB | Integrate with IPAM to activate the virtual machine or instance in the CMDB. |
| Email owner | Send email to owner that the virtual machine or instance has been provisioned. |
Quotas
Quotas allow you to establish maximum usage thresholds for an user, group, or tenant for provisioned virtual machines or instances and are integrated into provisioning profiles. These maximums are checked after the approval but before the actual provision request is started. The quota is set for the tenant or group as a whole.
Applying User or Group Quotas
-
Log in as a user with administrator or super administrator rights to the ManageIQ console.
-
Navigate to Automation > Embedded Automate > Explorer.
- Copy the **ManageIQ > System > CommonMethods > QuotaStateMachine
quota** instance to a custom DOMAIN.
- From the accordion menu, click **DOMAIN > System > CommonMethods
QuotaStateMachine > quota**.
Note:
By default, quotas are applied to tenants and do not require any change in Automation > Embedded Automate > Explorer.
-
Click
(Configuration),
(Edit this instance).

-
Set the value for Quota Source Type to user or group.
Important:
A user creating a provisioning request must have an email address saved in their profile, or provisioning may fail. See Creating a User in General Configuration for details on configuring users.
-
Set the values for VM Warning Count, VM Maximum Count, Storage Warning Limit, Storage Maximum Limit, CPU Warning Count, CPU Maximum Count, Memory Warning Limit, or Memory Maximum Limit to be the maximums for a specific user or group.
-
- Click Save.
Using Tags for Owner and Group Quotas
ManageIQ provides tags for enforcing quotas for the owners of virtual machines or instances. Ownership of a virtual machine or instance can be set either during the provisioning process or by using the Configuration Set Ownership button. If a virtual machine or instance has an owner, the value is displayed in the Lifecycle section of the virtual machine or instance summary page.
Quota tags can be assigned directly to either a group or owner not to a configuration item. The table below shows the tags for use in quotas.
| Category Display Name (Name) | Use |
|---|---|
| Quota Max CPU (quota_max_cpu) | Sets the maximum number of CPUs summed over all virtual machines and instances owned by the group or user. Sample Values: 1, 2, 3, 4, 5, 10, 20, 30, 40, 50 |
| Quota Max Memory (quota_max_memory) | Sets the maximum memory summed over all virtual machines and instances owned by the group or user. Sample Values: 1024, 2048, 4096, 8192, 10240, 20480, 40960, 81920 (in MB) |
| Quota Max Storage (quota_max_storage) | Sets the maximum storage summed over virtual machines and instances owned by the group or user. Sample Values: 10, 100, 1000, 20, 200, 40, 400 (in GB) |
Applying a Tag to a User or User Group
-
Click
(Settings) > Application Settings. -
Click the Access Control accordion, and select the user or group that you want to tag.
-
Click
(Policy), then click
(Edit Tags). -
Select the appropriate customer tag to assign, then the value.
-
Click Save.
Note:
When quotas are applied by both automate instance and tagging, the tagged values will have higher precedence.
State Machines
The automate state machine processes an ordered list of states. It can ensure the successful completion of a step before the next step is run, permit steps to be retried, allow setting a maximum time to retry the state before exiting, and number of retries before exiting the state.
Before each state is executed, the On_Entry method is executed and after the state ends the On_Exit or On_Error method is executed based on how the state ends.
The following components make up a ManageIQ automate state machine:
| Component | Description |
|---|---|
| On_Entry | Method to run when entering the state. It enables you to execute an automate method to do some pre-processing before the state of the state machine is processed. |
| On_Exit | Method to run when exiting the state. |
| On_Error | Method to run if an error is encountered when running the state. It enables you to execute an automate method to do some final processing before the state machine finally exits (MIQ_ABORT) due to the error. |
| Default Value | Runs after the On_Entry method completes (The actual state being processed). |
| Max Retries | Maximum number of times to retry the state before exiting. |
| Max Time | Maximum time in seconds to retry the state before exiting. |
In the diagram below, you can see how these components combine to create a state machine workflow.
Note:
The retry logic, On_Entry and On_Error are distinct cases in the program flow.

Code snippet demonstrating the state machine retry logic:
# Get current provisioning status
task = $evm.root['service_template_provision_task']
task_status = task['status']
result = task.status
Then check the result to see how it should proceed:
case result
when 'error'
$evm.root['ae_result'] = 'error'
.....
when 'retry'
$evm.root['ae_result'] = 'retry'
$evm.root['ae_retry_interval'] = '1.minute'
when 'ok'
$evm.root['ae_result'] = 'ok'
end
When the result is "retry", it sets:
$evm.root['ae_result'] = 'retry'
$evm.root['ae_retry_interval'] = '1.minute'
The following image shows a simple state machine pertaining to approving
a provision request. This instance can be found in
Datastore > ManageIQ > Infrastructure > VM > Provisioning >
StateMachines > ProvisioningRequestApproval > Default.

-
The attribute max_vms has a value of 1. State machine processing can use the attributes of the state machine instance to make logic decisions. In this case, the validate_request method, which is processed during the On_Entry portion of the ValidateRequest state, evaluates the max_vms attribute. If the number of virtual machines requested is less than the max_vms value, the request can be auto-approved.
-
ValidateRequest is the first state to be executed.
-
ApproveRequest is the next state to be executed.
Note:
Grayed out items reflect values that are set in the class schema. These values can be overwritten on a per instance basis.
Customizing Provisioning States
The steps followed when provisioning a virtual machine or cloud instance are completed based on instances from the DOMAIN > Cloud|Infrastructure > VM > Provisioning > StateMachines > VMProvision_VM class.
Editing the Default State Instance
-
Navigate to Automation > Embedded Automate > Explorer.
-
Click Datastore accordion. Select Configuration > Add a New Domain. You must fill the Name and Description values and click **Add to create a custom domain.
-
From the accordion menu, navigate to Cloud > VM > Provisioning > StateMachines > VMProvision_VM.
-
Click on the drop-down menu, Configuration > Copy this class.
-
To add the class to the custom domain, specify the custom domain in the To Domain list and click Copy.
-
From the Datastore accordion, navigate to custom domain > Cloud > VM > Provisioning > StateMachines > VMProvision_VM.
-
Click Schema tab.
-
Select Configuration > Edit selected Schema.
-
-
You can remove, update, or insert a line in the Editing Class Schema panel.
Note: Depending on your environment, you can leave the values blank in a provisioning process. For example, if you are not integrating with IPAM or a CMDB, then you can leave the values blank. 
-
On the Datastore tree, navigate to custom domain > Cloud > VM > Provisioning > StateMachines > VMProvision_VM. Click Schema tab and select Configuration > Edit sequence.
-
Resequence the schema in the Edit of Class Schema Sequence panel.
Viewing the Status of a Provisioning Request
After a request has been approved, the various stages of fulfillment are executed. You can see the progress of the provisioning process by viewing its status.
-
Navigate to Services > Requests. The list of requests is shown.
-
Click on a specific request for more information. Once the provisioning begins, if the request was supposed to create more than one virtual machine or instance, a field will appear called Provisioned VMs. Click on the number that appears next to it for information on each of the individual provisions.
Viewing a Provisioned Virtual Machine or Instance
When a virtual machine or instance is created as a result of a provisioning request, its summary screen will show when it was provisioned in the Lifecycle area of the respective summary.
- From Services > Workloads, click the virtual machine or instance that you want to view.
Viewing a Virtual Machine or Instance Summary
From Services > Workloads, click the virtual machine or instance that you want to view.
You can now request the log table from Services > Request to display logs related to a particular request.
Note: The table appears only if there are any logs to display. This table is sorted by the time, severity, and message.
Catalogs and Services
Through the use of catalogs, ManageIQ provides support for multi-tier service provisioning to deploy layered workloads across hybrid environments. You can create customized dialogs that will give consumers of the services the ability to input just a few parameters and provision the entire service. The following table lists the terminology associated with catalogs that you will use within the ManageIQ user interface for service provisioning.
| Type | Information |
|---|---|
| Catalog Bundle | A group of templates. |
| Catalog Item | A single template. |
| Template | A template is a copy of a preconfigured virtual machine, designed to capture the installed software and software configurations, as well as the hardware configuration of the original virtual machine. |
| Dialog Tabs | Part of a service dialog. |
| Element | An item on a tab in a dialog. It can be a button, check box, drop down list, radio button, tag control, text area box, or a text box. |
| Provisioning Dialogs | Dialogs created for host provisioning, virtual machine migration, or virtual machine provisioning. The dialog name must be added to the appropriate provision instance to be processed. |
| Service Catalog | A catalog item or catalog bundle that is available for provisioning. |
| Service Dialogs | Made up of fully customizable tabs, items, and values for use with service provisioning. |
Terminology
Generic Objects
Generic Objects are object-like entities, defined at runtime, that have unique names and user-defined attributes and relationships. Residing in the Automate Engine datastore, generic objects are designed to manage objects other than those related to private infrastructure, and public or private cloud providers.
Using automate requests, services and catalog items, generic objects can be directly accessed or passed, during any step, as a parameter to a service state machine. As a result, generic objects can be used to quickly add the capability to provision and collect data on resources not supported by ManageIQ.
Viewing Generic Objects Classes
View a list of generic objects and click through to see detailed summary information for each object.
-
Navigate to Automate > Generic Objects.
-
Click on a generic object class in the table to view its summary information.
Creating Generic Objects Classes
Model a new resource by creating a generic object class and adding it to your ManageIQ inventory. Each generic object class can have attributes, associations, and methods. Once created, generic object classes are visible to users of the Self Service user interface at the resource level.
Create a generic object class using the following steps:
-
Browse to menu: Automation > Automate > Generic Objects.
-
Click Configuration, then click
(Add a
New Generic Object Class). -
Provide a Name and Description for the new object class.
-
In the Attributes field, enter a Name and choose a Type from the drop-down list. Click the
button
to add attributes. -
Enter a Name and select a Class for the object class’s Associations. Click the
button to
create additional associations. -
Provide a Name for the Methods. Click the
button to add methods. -
Click Add.
Editing Generic Object Classes
Edit existing generic object classes using the following steps:
-
Browse to menu: Automation > Automate > Generic Objects.
-
Click on a generic object class in the list view.
-
Click Configuration, then click
(Edit
this Generic Object Class). -
Make required changes to the generic object class fields.
-
Click Save.
Removing Generic Objects Classes
Remove generic object classes from your inventory using the following steps:
-
Browse to menu: Automation > Automate > Generic Objects.
-
Check the generic objects classes from the table to remove.
-
Click Configuration, then click
(Remove selected Generic Object
Classes from Inventory). -
Click OK to confirm.
Exporting Generic Objects
Export generic objects from ManageIQ to create a shared library.
Exporting a generic object requires the object has been created in ManageIQ.
Procedure
-
ssh to the ManageIQ appliance as
root. -
Browse to
/var/www/miq/vmdb:# cd /var/www/miq/vmdb -
Create a temporary directory to store the generic object definitions:
# mkdir tmp/generic_object_definitions -
Export the generic object definitions using the following
bin/rakecommand:# bin/rake evm:export:generic_object_definitions -- --directory tmp/generic_object_definitions
Locate the exported yaml file containing the generic object properties in the temporary folder.
Importing Generic Objects
Import generic objects to ManageIQ from a shared library.
Procedure
-
ssh to the ManageIQ appliance as
root. -
Browse to
/var/www/miq/vmdb:# cd /var/www/miq/vmdb -
Create a temporary directory to store the generic object definitions:
# mkdir tmp/generic_object_definitions -
Copy the yaml file containing the generic object definitions to the temporary folder:
# cp generic_objects.yaml tmp/generic_object_definitions -
Import the generic object definitions to the ManageIQ appliance using the following
bin/rakecommand:# bin/rake evm:import:generic_object_definitions -- --source tmp/generic_object_definitions
Confirm the generic objects have imported successfully by Viewing Generic Objects Classes in the ManageIQ user interface.
Service Dialogs
When provisioning a service, input will be needed from the requester. Service dialogs are used to take input from the user. This input is connected to a method in the Automate model that defines how the user’s input is translated into the provision request. Before creating a service dialog, be sure to plan what items you need the user to input.
Adding a Service Dialog
ManageIQ includes a drag-and-drop service dialog editor to create service dialogs. The editor, with its drag-and-drop feature, provides a visual representation of the components that comprise a service dialog. You can easily design your service dialog utilizing dialog tabs, sections (previously referred to as boxes), and elements.
When users access a service, the majority of options available to them are preset and cannot be altered. The requirements for the service determine the options and fields that need to be present in the dialog for user input. A service dialog exposes some of those options to the user so that even if they are ordering a basic Red Hat Enterprise Linux 7 machine, for example, they can at least choose the amount of memory, virtual CPUs, or other options available to the instance they order. In cases where certain fields must be unique, such as the name of virtual machines in Red Hat Virtualization, users must enter their own unique name for the virtual machine they choose or the operation will fail, so this field must be exposed.
A service dialog contains three components:
-
One or more Tabs.
-
Inside the tabs, one or more Sections. Note that in the previous method of creating service dialogs using the ManageIQ user interface, Sections were referred to as Boxes.
-
Inside the sections, one or more Elements. Elements are controls that accept input. Elements contain methods, like check boxes, drop-down lists or text fields, to fill in the options on the provisioning dialog.
Important:
The names of the elements must correspond to the options used in the provisioning dialog.
-
Browse to menu: Automation > Automate > Customization.
-
Click the Service Dialogs accordion.
-
Click Configuration, and then
Add a new Dialog.
-
Enter basic details under General:
- Enter the Dialog’s name and Dialog’s description.
-
Add a new tab to the dialog:
-
Click
Create Tab. Then, click the
icon on the new tab to edit tab
information. -
Enter a Label.
-
Optional: Enter a description for the tab in Description.
-
Click Save.
-
-
Add a new section to the tab:
-
Click
Add Section. Then, click the
icon on the upper-right to edit
section details. -
Enter a Label.
-
Optional: Enter a description for the section in Description.
-
Click Save.
-
-
Add elements to the section:
-
From the list of elements on the left, click an element you want to add, then drag-and-drop it inside the section. Then, click the
icon next to the element to edit
its field details.Element Types Additional Info Text Area Provides text area for users to enter text. You can enter the default text in Default Value, or leave it as blank. Text Box Text box is similar to a text area with the added option to enable Protected so the text is shown as asterisks(*), instead of plain text. Check Box Enable Default Value if you want the box checked by default. Drop Down Use drop down to create list entries either manually or using automate methods. Enable Dynamic to create lists using automate methods; use Entry Point to select an automate instance. Enable Show Refresh Button to allow users to refresh list options manually. Radio Button Similar to a drop down but displays options using radio buttons. Datepicker Use this to enable users to pick a date by clicking the calendar icon. Timepicker use this to enable users to pick a date and time. Tag Control Select a Category of tags you want assigned to virtual machines associated with the service dialog. Enable Single Select if only one tag can be selected. -
Enter a Label, Name, and Description for the element.
Element names must correspond to the options used in the provisioning dialog. **Name** must use only alphanumeric characters and underscores without spaces. It is also used to retrieve the value of this element in the method used with the dialog and must start with **dialog\_service\_type**. -
Optional: Add additional information in Help to assist the user to complete the fields in the service dialog. This field is useful for explaining unfamiliar terminology or providing configuration tips. This information is presented when you hover over the [!] exclamation mark in the Service Dialog while ordering a Service Catalog later.
-
Set other options as required.
-
Click Save.
-
-
Optional: Repeat the above step to add more elements to the existing section, or create and add elements to a new section as required.
-
Optional: Repeat the step to add a new tab to the dialog, and subsequent steps to add sections and elements to it as required.
-
Click Save to create the dialog.
The service dialog is now created, and added to the Service Dialogs accordion.
Creating a Service Dialog from a Container Template
Complete the following procedure to create a Service Dialog from a Container Template.
-
Navigate to Compute > Containers > Container Templates and select the template for provisioning.
-
Click
(Configuration), then
(Create Service Dialog from Container
Template). -
Enter a name for the dialog in Service Dialog Name.
-
Click Save.
You can use this service dialog when creating a catalog item for container template provisioning; see Creating an OpenShift Template Catalog Item.
Importing Service Dialogs
You can share service dialogs between appliances using the export and import features.
-
Navigate to Automation > Embedded Automate > Customization.
-
In the Import/Export accordion, click Service Dialog Import/Export.
-
In the Import area, click Browse to select an import file.
-
Click Upload.
Exporting Service Dialogs
You can share service dialogs between appliances using the export and import features.
-
Navigate to Automation > Embedded Automate > Customization.
-
In the Import/Export accordion, click Service Dialog Import/Export.
-
In the Export area, select the service dialogs that you want to export.
-
Click Export.
Methods
Creating a Method to Associate with the Dialog
You will need to create a method that connects the values in the dialog
with the provisioning request. The method should be created in the
DOMAIN/Service/Provisioning/StateMachines/ServiceProvision_Template
class of the Automate model.
Note:
DOMAIN must be a user-defined Domain and not the locked ManageIQ Domain. If necessary, you can copy the class from the ManageIQ domain into a custom domain.
A method is provided below that was created for the following scenario:
-
You want to provision a three-tiered service that contains catalog items of web, app and DB. Each of these virtual machines (or cloud instances) has been tagged under the Service category with the appropriate value. Then, added as a catalog item and combined into a catalog bundle.
-
The Service Dialog captures the selection of small, medium or large application in a dropdown called service_type. When referring to a value captured in an element in a dialog, the name of the element should be prefixed with dialog_. For example, service_type becomes dialog_service_type when used in the method.
-
The method will set the memory sizes for each of the catalog items based on the service_type selection.
# Automate Method
#
$evm.log("info", "Automate Method ConfigureChildDialog Started")
#
# Method Code Goes here
#
$evm.log("info", "===========================================")
$evm.log("info", "Listing ROOT Attributes:")
$evm.root.attributes.sort.each { |k, v| $evm.log("info", "\t#{k}: #{v}")}
$evm.log("info", "===========================================")
stp_task = $evm.root["service_template_provision_task"]
$evm.log("info", "===========================================")
$evm.log("info", "Listing task Attributes:")
stp_task.attributes.sort.each { |k, v| $evm.log("info", "\t#{k}: #{v}")}
$evm.log("info", "===========================================")
#############################################################
#### This is how the method would look for dialog variables
#############################################################
dialog_service_type = $evm.root['dialog_service_type']
$evm.log("info","User selected Dialog option = [#{dialog_service_type}]")
stp_miq_request_task = stp_task.miq_request_task
#$evm.log("info","(parent) miq_request_task: = [#{stp_miq_request_task}]")
#############################################################
#### This is how you get the catalog items for the catalog bundle
#############################################################
stp_miq_request_tasks = stp_task.miq_request_tasks
#$evm.log("info","(children) miq_request_tasks count: = [#{stp_miq_request_tasks.count}]")
#############################################################
#### By going through the children, you can set the dialog variable for each of the children (we based our values on the childrens service tags)
#############################################################
stp_miq_request_tasks.each do |t|
$evm.log("info"," Setting dialog for: #{t.description}")
service = t.source
service_resource = t.service_resource
#$evm.log("info"," Child service resource name: #{service_resource.resource_name}")
#$evm.log("info"," Child service resource description: #{service_resource.resource_description}")
service_tag_array = service.tags(:app_tier)
service_tag = service_tag_array.first.to_s
memory_size = nil
#############################################################
#### The dialog_service_type is the attribute set on the service dialog
#### We use the service_tag to decide what child gets what dialog
#############################################################
case dialog_service_type
when "Small"
case service_tag
when "app"
memory_size = 1024
when "web"
memory_size = 1024
when "db"
memory_size = 4096
else
$evm.log("info","Unknown Dialog type")
end
when "Large"
case service_tag
when "app"
memory_size = 4096
when "web"
memory_size = 4096
when "db"
memory_size = 8192
else
$evm.log("info","Unknown Dialog type")
end
else
$evm.log("info","Unknown Dialog type - setting Dialog options here")
end
#############################################################
#### set_dialog_option sets the dialog for the child
#############################################################
t.set_dialog_option('memory',memory_size) unless memory_size.nil?
$evm.log("info","Set dialog for selection: [#{dialog_service_type}] Service_Tier: [#{service_tag}] Memory size: [#{memory_size}]")
end
#
#
#
$evm.log("info", "Automate Method ConfigureChildDialog Ended")
exit MIQ_OK
Creating a Method in the Service Class
Service methods have been split based on purpose.
-
Navigate to Automation > Embedded Automate > Explorer.
-
Service Class is located at DOMAIN > Service > Provisioning > StateMachines > Methods and DOMAIN > Service > Retirement > StateMachines > Methods.
Note:
DOMAIN must be a user-defined Domain and not the locked ManageIQ Domain. If necessary, you can copy the class from the ManageIQ domain into a custom domain.
-
Click the Methods tab.
-
Click
(Configuration), then
(Add a New Method). -
Enter a Name and Display Name.
-
In the Data field, enter the method contents.
-
Click Validate and wait for your data entry to be successfully validated.
-
Click Add.

Creating an Instance in the Service Class
-
Navigate to Automation > Embedded Automate > Explorer.
-
Service Class is located at DOMAIN > Service > Provisioning > StateMachines > Methods and DOMAIN > Service > Retirement > StateMachines > Methods.
Note:
DOMAIN must be a user-defined Domain and not the locked ManageIQ Domain. If necessary, you can copy the class from the ManageIQ domain into a custom domain.
-
Click the Instances tab.
-
Click
(Configuration), then
(Add a new Instance). -
Enter a Name and Display Name.
-
In the Fields area, enter the method’s name in Value.
-
Click Add.
The instance is created so that it can be called from the ServiceProvision class.

Note:
After the method has been created, it must be mapped to an instance in the DOMAIN/Service/Service/Provisioning/StateMachines class. The name of the instance must be specified as the Entry Point. This method
must be called before the provision job begins.
Associating a Method with an Automate Instance
Service methods have been split based on purpose.
-
Navigate to Automation > Embedded Automate > Explorer.
-
From the accordion menu, click the required service method.
-
Service Class is located at DOMAIN > Service > Provisioning > StateMachines > Methods and DOMAIN > Service > Retirement > StateMachines > Methods.
Note:
DOMAIN must be a user-defined Domain and not the locked ManageIQ Domain. If necessary, you can copy the class from the ManageIQ domain into a custom domain.
-
Either create a new instance or select the clone_to_service instance.
-
Click
(Configuration), then
(Edit Selected Instance). -
In the configurechilddialog value, put the path to the method.
-
Click Save or Add if you are adding this to a new instance.
Provisioning Dialog
The following example shows how to create a Provisioning Dialog that modifies the parameters for provisioning a small, medium, or large service.
The provision-vm-small-med-large.asl workflow runs for every provisioned VM and is responsible for modifying the VM size. This workflow is the Provisioning service entry point.
You need to set the Provisioning service entry point to workflow script. For example, this workflow is run for every provisioned Virtual Machine (VM), and modifies the VM size.
Use the following sections and follow them in order to provision a VM service, create a Provisioning Dialog and modify the parameters.
Create a workflow (optional)
Note: If you want to use the existing provision-vm-small-med-large.asl workflow script without any changes, you can skip this section and proceed to Add a Workflow Repository section.
- Fork
https://github.com/ManageIQ/workflows-examplesrepository or create your own repository. -
Clone the repo locally by using the clone command:
git clone https://github.com/<owner>/workflows-examplesWhere
<owner>is the owner of the repository. -
Create a new branch:
git checkout -b sm-md-lg - Create your own script or edit the existing script that is provided. The script used in this example is
provision-vm-small-med-large.asl. - Push code changes to your branch.
Add a Workflow Repository
Use the following steps to add a Workflow Repository.
- Click Automation > Embedded Workflows > Repositories.
- Click Configuration > Add new Repository.
- Provide the Name and URL for the repository:
-
Name: Local name to identify this repository. For example,
Example Workflows. -
Url: Git repository URL. For example,
https://github.com/ManageIQ/workflows-examples. -
SCM Branch: Git repository branch name. For example, leave this field blank if you want to use the existing
provision-vm-small-med-large.aslscript from the master branch, or use a branch name likesm-md-lgif you have edited or created your own workflow script.
-
Name: Local name to identify this repository. For example,
- Click Save.
Create a Provisioning Dialog
Use the following steps to create a Provisioning Dialog.
- Click Automation > Embedded Automate > Customization.
- Click Service Dialogs > All Dialogs.
- Click Configuration > Add a new Dialog.
- Provide a Name and Description for the dialog:
-
Name: Name used in the Service Catalog. For example,
sm-med-lg dialog. -
Description: Description for the dialog. For example,
Dialog choosing vm size.
-
Name: Name used in the Service Catalog. For example,
- Add a text box named vm_name.
- Add a dropdown named size.
- Click the edit pencil icon for the size dropdown.
- Under Options > Entries enter the following values:
- Enter the following for the first row:
- For Name field, type
Large. - For Value field, type
large.
- For Name field, type
- Enter the following for the second row:
- For Name field, type
Medium. - For Value field, type
medium.
- For Name field, type
- Enter the following for the third row:
- For Name field, type
Small. - For Value field, type
small.
- For Name field, type
- Enter the following for the first row:
- Click Save.
Create a Service Catalog Item
Use the following steps to create a Service Catalog Item.
- Click Service > Catalogs.
- Click Catalogs > All Catalogs.
- Click Configuration > Add a New Catalog.
- Provide a Name and Description:
-
Name: Name displayed in the catalog. For example,
Provision VM. -
Description: Description of the catalog. For example,
Provisioning VM by size.
-
Name: Name displayed in the catalog. For example,
- Click Save.
- Click Catalog Items > All Catalog Items > Provisioning.
- Click Configuration > Add a New Catalog Item.
- Provide a value for
Catalog Item Type:- Catalog Item Type: The functionality of this catalog item. Choose VMware.
- Under the Basic Information tab, provide the values for the following fields:
-
Name: Name displayed in the catalog. For example,
Provision VM with Size. -
Description: Description of the catalog. For example,
Provision a VM choosing size. - Display in Catalog: Check to display this catalog item.
-
Catalog: Organization concept. For example,
My Company/Provisioning. -
Dialog: The dialog created previously. For example,
sm-med-lg dialog. -
Provisioning Entry Point:
- For endpoint type, choose Embedded Workflow.
- For the endpoint value choose the workflow script. For example,
provision-vm-small-med-large.asl.
-
Name: Name displayed in the catalog. For example,
- Under the Request Info > Catalog tab enter the following values:
- VM Name: Name that is overwritten by the VM name in the dialog. Enter anything here.
- Under the Environment tab, choose an appropriate Host and Datastore:
- Host: Host that runs the VM.
- Datastore: Disk that stores the VM.
- Under the Networking tab, choose an appropriate Network Adapter.
- Click Add.
Provisioning a Virtual Machine
- Click Services > Catalogs > Service Catalogs.
- Click Order under the newly created service, Vm with Size.
- Provide the following fields:
-
VM name: Name for the newly created VM. For example
demo-1. -
Size: The desired VM size. You can choose
Small,MediumorLarge. For example, choose Small.
-
VM name: Name for the newly created VM. For example
- Click Submit
Iterate
If the provisioning did not go as planned use the following steps:
- Edit the workflow script.
- Push code changes to your branch.
- Refresh the Workflow repository.
- You can follow the workflows link to view the version of the script is stored on the server.
- If you changed the script name, edit the Service Catalog Item that you previously created.
- Provision the Virtual Machine.
Catalogs
Catalogs are used to create groups of virtual machines or instances for provisioning. For example, a complete package of a database server, desktop with specialized software already on it, and a firewall. You will need to complete the following steps to create and provision a service catalog.
-
Create Catalog Items for each virtual machine or instance that will be part of the service.
-
Create a Service dialog. For example, create a dropdown with three options small, medium, and large.
-
Create a method for the Service Dialog. This method defines what each of the options means to each of the individual virtual machines or cloud instances for the service. This method is called from a service provisioning instance in the Automate model.
-
Create an instance in the
DOMAIN/Service/Provisioning/StateMachines/ServiceProvision_Templateclass that calls the method.Note:
DOMAIN must be a user-defined Domain and not the locked ManageIQ Domain. If necessary, you can copy the class from the ManageIQ domain into a custom domain.
-
Associate method with Automate instance.
-
Create a Catalog Bundle, adding each of the catalog items to it. Select the Service Dialog you created. Use the instance created in the
DOMAIN/Service/Provisioning/StateMachines/ServiceProvision_Templateclass as the Entry Point. Check Display in Catalog box. -
Provision a service.
Creating a Catalog Bundle
-
Navigate to Services > Catalogs.
-
Click the Catalog Items accordion.
-
Click
(Configuration), and then
(Add a New Catalog Bundle). -
Enter a name and description for the bundle. Select Display in Catalog.
-
Select the required Catalog.
-
Select the required Dialog.
-
Select chargeback currency.
-
Enter Price / Month.
-
Select the provisioning and retirement entry points.
-
Select Additional Tenants.
-
Click on the Resources tab, then select the catalog item you want to add to the bundle from the Add a Resource dropdown.
-
Click Add.
A catalog bundle is created and visible in the Service Catalog accordion.
Note:
You should also create and specify an Entry Point in the
DOMAIN/Service/Provisioning/StateMachines/Methods/CatalogBundle class for each catalog item that is part of a bundle. If you do not, then the pre and post provision processing will occur for each item in the bundle in addition to processing for the Catalog Bundle. To set the entry point, go into each Catalog Item and check Display in Catalog.
Then, you will see the Entry Point field.
Copying a Catalog Bundle
-
Navigate to Services > Catalogs.
-
Click the Catalog Items accordion.
-
Select the catalog bundle you want to copy from All Catalog Items.
-
Click
(Configuration), and then
(Copy Selected Item). -
Enter a name for the copy of catalog bundle you are creating. Note that this name must not already be in use.
-
Click Add.
A copy of the catalog bundle is saved. You can now select this new copy of the catalog bundle and edit as required by navigating to
(Configuration), then clicking
(Edit this Item).
Creating a Catalog Item
Create a catalog item for each virtual machine or cloud instance that will be part of the service.
-
Browse to menu: Services > Catalogs.
-
Click the Catalog Items accordion.
-
Click Configuration, and then
(Add a New Catalog Item). -
Select the Catalog Item Type you are adding. This list only shows items related to providers available or options activated in the appliance (for example, Ansible Playbook is available as a Catalog Item Type option if the Embedded Ansible server role is enabled on the appliance).
-
Enter a name and description for the bundle. Select Display in Catalog.
-
Select a Catalog.
-
Select a Dialog.
Note:
You can only choose from the catalogs and dialogs you have already created. If you haven’t done so, leave the values blank and edit later.
-
Select a Zone.
-
Select the chargeback currency.
-
Enter Price / Month.
-
Select the catalog item’s Subtype.
-
Select the provisioning and retirement entry points, that is the Automate instance to run upon provisioning and retirement.
Note:
The entry point must be a State Machine since the Provisioning Entry Point list is filtered to only show State Machine class instances. No other entry points will be available from the Provisioning Entry Point field.
-
Select Additional Tenants.
-
Click Add.
Copying a Catalog Item
Note:
When copying a catalog item for reuse, you must click Display in Catalog in the copied catalog item for the item to appear in the catalog.
-
Navigate to Services > Catalogs.
-
Click the Catalog Items accordion.
-
Select the catalog item you want to copy from All Catalog Items.
-
Click
(Configuration), and then
(Copy Selected Item). -
Enter a name for the copy of catalog item you are creating. Note that this name must not already be in use.
-
Click Add.
A copy of the catalog item is saved. You can now select this new copy of the catalog item and edit as required by navigating to
(Configuration), then clicking
(Edit this Item).
Creating a Generic Catalog Item
Create generic catalog items for services non-specific to virtualization or cloud environments. This catalog item type can serve a wide array of needs, from creating a vLAN across a network to accessing virtual machine IP addresses and adding them to a load balancer pool.
-
Browse to menu: Service > Catalogs.
-
Click the Catalog Items accordion.
-
Click Configuration, and then
(Add a New Catalog Item). -
Select Generic from the Catalog Item Type list.
-
In the Basic Info subtab:
-
Type a Name/Description.
-
Check Display in Catalog to display the item in the catalog. A Dialog will be required if you select Display in Catalog.
-
Choose a Catalog to which to add the new item.
-
Select a Dialog from the available options.
-
Choose a Subtype from the list menu.
-
Add Entry Point(NS/Cls/Inst) options.
-
Provisioning Entry Point (Domain/NS/Cls/Inst) requires you to select an Automate instance to run upon provisioning.
-
Retirement Entry Point (Domain/NS/Cls/Inst) requires you to select an Automate instance to run upon retirement.
Note:
The entry point must be a State Machine since the Provisioning Entry Point list is filtered to only show State Machine class instances. No other entry points will be available from the Provisioning Entry Point field.
-
-
-
In the Details subtab, write a Long Description for the catalog item.
-
Click Add.
Creating an Ansible Playbook Service Catalog Item
Create a catalog item that uses an Ansible Playbook to back it.
Note:
-
Before creating an Ansible service, at least one repository, one playbook, and one credential must exist in the ManageIQ inventory. Check your inventory and add the appropriate resources before creating an Ansible service. For more information, see Automation Management Providers in Managing Providers.
-
Debugging verbosity is available for Ansible playbook catalog items. Selecting a higher verbosity value provides more detailed output as the playbook executes. 0 (Normal) is the default value. 1 (Verbose) will yield return data while a value of 3 (Debug) provides connection attempt and task invocation details. Higher levels, such as 4 (Connection) can be useful for debugging SSH connections. Use 5 (WinRM Debug) when debugging WinRM connections.
-
Using Ansible playbooks to populate dynamic dialog fields is not recommended due to delay times caused by the overhead of interaction between systems.
-
Only users with administrator privileges can run a service dialog based on a playbook.
-
Browse to menu: Services < Catalogs.
-
In the Catalog Items accordion, click on the All Catalog Items.
-
Click Configuration, then
(Add a New Catalog Item). -
Select Ansible Playbook from the Catalog Item Type drop-down list.
-
Type a Name and Description for the new service catalog item.
-
Click Display in Catalog.
-
Select the appropriate Catalog from the drop-down list.
-
In the Provisioning tab, set parameters for your catalog item to use by configuring a Playbook to back your service item:
-
Choose a Repository from the drop-down list.
-
Select the Ansible Playbook to use.
-
Assign the appropriate Machine Credentials from the drop-down list.
-
Add Cloud or Network Credentials from the drop-down lists.
-
Choose the Host against which to run the service item.
-
Set the Max TTL in minutes. The Time To Live (TTL) field allows you to set the maximum execution time for the playbook to run.
-
Use the Escalate Privilege toggle switch to enable user privilege escalation if called for in credentials during the playbook run.
-
Choose a Verbosity value to set the debug level for playbook execution.
-
Add key value pairs for Variables and their corresponding Default Values.
-
In the Dialog options, choose an existing dialog from the Use Existing drop-down list or select Create New to add a new dialog.
-
-
In the Retirement tab, set parameters for your catalog item to use by selecting values for the following:
-
Choose a Repository from the drop-down list.
-
Select the Ansible Playbook to use.
-
Assign the appropriate Machine Credentials from the drop-down list.
-
Add Cloud or Network Credentials from the drop-down lists.
-
Choose the Host against which to run the service item.
-
Set the Max TTL in minutes. The Time To Live (TTL) field allows you to set the maximum execution time for the playbook to run.
-
Use the Escalate Privilege toggle switch to enable user privilege escalation if called for in credentials during the playbook run.
-
Choose a Verbosity value to set the debug level for playbook execution.
-
Add key value pairs for Variables and their corresponding Default Values.
-
In the Dialog options, choose an existing dialog from the Use Existing drop-down list or select Create New to add a new dialog.
-
-
Click Add.
Creating an Ansible Tower Service Catalog Item
Create a service catalog item from an Ansible Tower template you can use to execute an Ansible Tower playbook in ManageIQ.
First, create a catalog:
-
Browse to menu: Services > Catalogs.
-
Click Configuration, then
(Add a New Catalog) -
Enter a Name and Description for the catalog.
-
Click Add.
Then, create an Ansible Tower service catalog item:
-
Browse to menu: Automation < Ansible Tower < Explorer, then click on the Templates accordion menu.
-
Click Ansible Tower Templates and select an Ansible Tower job or workflow template.
-
Click Configuration, then
(Create
Service Dialog from this Template). -
Enter a Service Dialog Name (for example, ansible_tower_job)and click Save.
-
Browse to menu: Services > Catalogs. Click Catalog Items.
-
Click Configuration, then
(Add a New Catalog
Item) to create a new catalog item with the following details, at
minimum:-
For Catalog Item type, select Ansible Tower.
-
Enter a Name for the service catalog item.
-
Select Display in Catalog.
-
In Catalog, select the catalog you created previously.
-
In Dialog, select the service dialog you created previously (in this example, ansible_tower_job). To ask the user to enter extra information when running the task, Service Dialog must be selected. A dialog is required if Display in Catalog is chosen.
-
In Provider, select your Ansible Tower provider. This brings up the Ansible Tower Template option and configures the Provisioning Entry Point State Machine automatically.
-
Add configuration information for Reconfigure Entry Point and Retirement Entry Point as applicable.
-
Select your desired Ansible Tower Template from the list. Generally, this is the Ansible Tower job or workflow template previously used to create the service dialog.
-
-
Click Add. The catalog item you created will appear in the All Service Catalog Items list.
Creating an Amazon Service Catalog Item
Use the following procedure to create an Amazon catalog item. Once created, the catalog item and service dialog combine with all of the options in the provisioning dialog. Users can then order Red Hat Enterprise Linux instances from the Service Catalog in the ManageIQ Service user interface.
-
Browse to menu: Services > Catalogs, then click on the Catalog Items accordion.
-
Click Configuration, then
Add a New Catalog Item. -
Select Amazon from the Catalog Item Type list.
-
Enter the basic details in the Basic Info tab:
-
Enter a Name and Description for the new service catalog item.
-
Select Display in Catalog.
-
Select the appropriate catalog from the Catalog list.
-
Select the appropriate service dialog from the Dialog list.
-
-
Click the Request Info tab to enter request details:
-
On the Catalog tab, select your Amazon AWS image name from the Name list, and the number of instances from the Count list. The VM Name will be overwritten during the provisioning process, but you can enter it as changeme for now.
-
On the Properties tab, select T2 Micro from the Instance Type list, and Basic or Advanced for CloudWatch. If you plan to access the instance, select a Guest Access Key Pair, too.
-
On the Customize tab, set the Root Password under Credentials, then select the Basic root pass template as a script for cloud-init under Customize Template.
-
-
Click Add.
Creating an Azure Service Catalog Item
Use the following procedure to create an Azure catalog item.
-
Browse to menu: Services > Catalogs, then click on the Catalog Items accordion.
-
Click Configuration, then
(Add a New Catalog Item). -
Select Azure from the Catalog Item Type list.
-
Enter the basic details in the Basic Info tab:
-
Enter a Name and Description for the new service catalog item.
-
Select Display in Catalog.
-
Select the appropriate catalog from the Catalog list.
-
Select the appropriate service dialog from the Dialog list.
-
-
Click the Request Info tab to enter request details:
-
On the Catalog tab, select your Azure image name from the Name list, and the number of instances from the Count list. The VM Name will be overwritten during the provisioning process, but you can enter it as changeme for now.
-
Select appropriate Environment settings that are known to work for your Azure environment.
-
On the Customize tab, set the Username and Password under Credentials, then select the appropriate script under Customize Template.
-
-
Click Add.
Creating an OpenShift Template Catalog Item
Note:
Before adding a new catalog item for container template provisioning, create a service dialog from a container template. See Creating a Service Dialog from Container Template for details.
Complete the following procedure to create an OpenShift Template catalog item.
-
Browse to menu: Service > Catalogs, then click on the Catalog Items accordion.
-
Click Configuration, then
(Add a New Catalog Item). -
Select OpenShift Template from the Catalog Item Type list.
-
Enter a Name and Description for the new service catalog item. Select Display in Catalog.
-
Select the appropriate catalog from the Catalog list.
-
From the Dialog list, select the service dialog you have created from a container template.
-
Select your provider from the Provider list.
-
Set the Provisioning Entry Point.
-
Click Add.
Creating an Orchestration Catalog Item
Use the following procedure to create an Orchestration catalog item.
-
Browse to menu: Services > Catalogs and select Catalog Items in the accordion menu.
-
Click Configuration, then click
Add a New Catalog
Item. The Adding a new Service Catalog Item window is
displayed. -
Select Orchestration from the Catalog Item Type list.
-
Enter the basic details in the Basic Info:
-
Enter a Name and Description for the new service catalog item.
-
Select Display in Catalog box.
-
Select the appropriate catalog from the Catalog list.
-
Select the appropriate dialog from the Dialog list.
-
Select the Orchestration Template from the list.
-
-
Click Add.
Creating a VMware Content Library OVF Template Catalog Item
Use the following procedure to create a VMware Content Library OVF Template catalog item.
Note:
Before you create the catalog item, make sure you have added a VMware vCenter Provider, and create a Service Dialog. See Adding a VMware vCenter Provider and Creating a Service Dialog for more information.
-
Browse to menu: Services > Catalogs and select Catalog Items in the accordion menu.
-
Click Configuration, then click
Add a New Catalog Item. The Adding a new Service Catalog Item window is displayed. -
Select VMware Content Library OVF Template from the Catalog Item Type list.
-
Enter the values in the Basic Info:
-
Enter a Name and Description for the new service catalog item.
-
Select Display in Catalog box.
-
Select the appropriate catalog from the Catalog list.
-
Select the appropriate dialog from the Dialog list.
-
Select the OVF Template that you want to use for the deployment.
-
Enter a VM Name.
-
Select the Accept EULA box.
-
Select the Resource Pool.
-
Optional: Select the Folder and the Host.
-
-
Click Add.
Provisioning a Service
-
Browse to menu: Services > Catalogs.
-
Click the Service Catalogs accordion, and select the service to provision.
-
Click Order.
-
On the Order Service screen, select the box for Do you want to continue? and click Submit.
The parameters are passed to the children based on the method tied to the choices made in the dialog.
Orchestration Stacks
Cloud orchestration is a service that allows you to create, update, and manage cloud resources and their software components as a single unit and then deploy them in an automated, repeatable way through a template. Templates use a human-readable syntax and can be defined in text files, thereby allowing users to check them into version control. Templates allow you to easily deploy and reconfigure infrastructure for applications within your cloud. A user can author the stack templates, or can upload them from other sources.
ManageIQ supports adding Amazon CloudFormation, OpenStack Heat, Microsoft Azure, VNF, and VMware vApp template type, and provides the ability to:
-
Inventory stacks and elements of each type into the ManageIQ VMDB.
-
Model the relationships of instances to their stacks, inclusive of the user interface. For example, selecting an instance within a region that is within a stack, the user interface shows this on the standard instance view.
-
Model the stack and its elements in the user interface.
Note:
When importing a template into ManageIQ, the selected elements are converted according to their type. For example, lists convert to list boxes, and single items convert to text boxes.
Creating an Orchestration Template
Complete the following procedure to add an orchestration template.
-
Navigate to Services > Catalogs and select Orchestration Templates in the accordion menu.
-
Click
Configuration, then
click
Create a new Orchestration Template. -
Enter a Name and Description for your template.
-
Select the template type from the Template Type list. The default is Amazon CloudFormation.
-
Select Draft to create a draft template.
-
Add your template in the area below for the selected Template Type.
-
Click Add.
Editing Orchestration Templates
Complete the following procedure to edit orchestration templates.
-
Navigate to Services > Catalogs and select Orchestration Templates in the accordion menu.
-
Select the orchestration template you want to edit from the All Orchestration Templates list.
-
Click
Configuration, then
click
Edit this Orchestration Template. -
Edit the template as needed.
Note:
You can only edit the name and description of a read-only template as there can be stacks associated with the template.
-
Click Save.
Copying Orchestration Templates
Complete the following procedure to copy an orchestration template to create a new template.
-
Navigate to Services > Catalogs and select Orchestration Templates in the accordion menu.
-
Click
Configuration, then
click
Copy this Orchestration Template. -
Change the Description and the actual content of the template as required. ManageIQ automatically prefixes Copy of to the old template Name.
Note:
To create a copy of an orchestration template into a new template, the old and new template content must differ.
-
Click Add.
Deleting Orchestration Templates
Complete the following procedure to delete orchestration templates.
-
Navigate to Services > Catalogs and select Orchestration Templates in the accordion menu.
-
Select the orchestration template you want to delete from the All Orchestration Templates list.
-
Click
Configuration, then click
Remove this Orchestration Template from Inventory. -
Click OK.
Note:
Read-only templates cannot be deleted.
Retirement
Retiring Virtual Machines
Retiring Virtual Machines and Instances
When a virtual machine or instance is no longer required, it can be retired. Once a virtual machine or instance reaches its retirement date, it is immediately shut down and not allowed to restart. If an attempt to restart is made, ManageIQ will shut down the virtual machine or instance.
There are three built-in policies involved with retirement:
-
If the virtual machine or instance reaches its retirement date, it will be stopped even if it is running.
-
If a retired virtual machine or instance is requested to start through ManageIQ, the virtual machine or instance will not be allowed to start.
-
If a provider starts a retired virtual machine or instance outside of ManageIQ, the virtual machine or instance will be stopped.
ManageIQ provides a number of ways to retire a virtual machine or instance:
-
By using the allocated buttons in the ManageIQ console.
-
When creating a provision request, a retirement date can be set up.
Using the Console to Retire a Virtual Machine
Through the ManageIQ console, you can retire a virtual machine on a specific date or immediately.
Retiring a Virtual Machine Immediately
-
Navigate to Compute > Infrastructure > Virtual Machines.
-
Select the virtual machine or instance that you want to retire.
-
Click
(Lifecycle), then
(Retire this VM/Instance).
The virtual machine or instance is immediately stopped, and will be shut down if an attempt is made to restart it.
Setting a Retirement Date and Time for a Virtual Machine or Instance
You can schedule virtual machine retirement by specifying a date and time, or by selecting a relative time a number of months, weeks, days or hours ahead of the present time.
-
Navigate to Compute > Infrastructure > Virtual Machines.
-
Select the virtual machine or instance that you want to set a retirement date for.
-
Click
(Lifecycle), then
(Set Retirement Dates). -
From Enter Retirement Date as, select Specific Date and Time or Time Delay from Now to schedule retirement.
-
To choose a Specific Date and Time, click the Retirement Date and Time field to open the calendar.
-
Select a retirement date using the calendar control.
-
Click
then select a retirement
time (in UTC) using the arrows.
-
-
To retire the virtual machine using a relative time, select Time Delay from Now.
- From Time Delay, specify a retirement time any number of months, weeks, days, or hours in the future using the arrows.
-
-
Select a Retirement Warning if desired.
-
Click Save.
The scheduled retirement date and time display in the virtual machine summary screen.
Removing a Retirement Date for a Virtual Machine or Instance
-
Navigate to Compute > Infrastructure > Virtual Machines.
-
Select the virtual machine or instance that you want to remove the retirement date from.
-
Click
(Lifecycle), then click
(Set Retirement Date). -
Save a blank date to remove the retirement dates.
Setting Retirement in a Provision Request
If you are using ManageIQ to provision, you can set when you want retirement in the provision request. To see how to create a request, see Provisioning Requests. A warning email will be sent to the owner before the retirement.
Scheduling Retirement in a Provision Request
When provisioning a cloud instance or virtual machine, a multi-tabbed screen appears where you can set up your provision requests.
-
Click the Schedule tab to set when to provision your request and the lifespan of the virtual machine or instance.
-
In Lifespan, you can choose to power on the virtual machines or instances after creation and set the Time until Retirement. If you select the time until retirement, you will select Retirement Warning accordingly.
-
Click Submit.

Extending Retirement Dates
ManageIQ Automate includes a method to extend the retirement of a virtual machine or instance by 14 days. This section describes how to create a button that invokes this method and how to edit the method to change the number of days.
Creating a Custom Button to Extend Retirement
-
Navigate to Automation > Embedded Automate > Customization.
-
Click the Buttons accordion.
-
From the Object Types tree, select VM and Instance.
-
Navigate to the button group to which you want to add this button. (If you do not have a button group, add one and then create the button.)
-
Click
(Configuration), then
(Add a new Button). -
Type in a button text and button hover text, and select the image you want to use.
-
In Object Details, select Request from the /System/Process/ dropdown. By default, the message is
create. Do not change it. -
In Request, type
vm_retire_extend. -
Click Add.
Changing the Number of Days to Extend Retirement
-
Navigate to Automation > Embedded Automate > Explorer.
-
Click DOMAIN > Cloud > VM > Retirement > Email > System > Request.
Note:
DOMAIN must be a user-defined Domain and not the locked ManageIQ Domain. If necessary, you can copy the class from the ManageIQ domain into a custom domain.
This example uses the Cloud Namespace, but you can also use the Infrastructure namespace.
-
Click
(Configuration), then
(Edit this Instance). -
In the Value field, change the vm_retire_extend_days attribute to the new value.
-
Click Save.
